基础概况
| 价格: | 5000-10000元/月 | 床位: | 500-1000张 |
| 类型: | 老年公寓 | 地区: | 浙江/杭州/富阳区 |
| 咨询电话: | 400-8778562 | 机构名称: | 杭州富春江曜阳国际老年公寓 |
| 机构地址 | 富阳市黄公望隐居地黄公望村 | ||
机构简介
富春江曜阳国际老年公寓秉承“人道,博爱,奉献”的红十字精神和“心系民生,回报社会”的公益理念,致力于中国老龄事业的发展,积极探索新型社会化养老模式,力求给老年朋友生活上的帮助和精神上的关怀,让每位入住公寓的老年朋友都能安享幸福、快乐的晚年生活,实现“老有所养、老有所医、老有所学、老有所乐、老有所为”的目标,推动社会和谐健康发展。
富春江曜阳国际老年公寓地处杭州富阳市黄公望隐居地黄公望村,占地100亩,公寓总建筑面积57349.3平方米,总投资近3亿元人民币。该项目得到了浙江省、杭州市、富阳市各级政府的关心和支持,项目一期已完成3栋高品质公寓楼和1栋会所、康复综合楼,计15395平方米。二期41954.3平方米的自理型公寓正在筹建中。
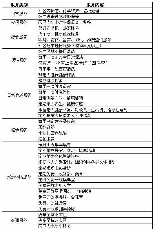
公寓与复旦大学附属华山医院、浙江富春江集团合作举办非营利性民营医院――富阳富春江曜阳老年医院,门诊将有多位上海华山医院教授级医生参与轮值。医院科室将设有:中西医内科(心血管科、神经内科、呼吸内科、糖尿病专科、内分泌科、精神科等);中西医康复科(心理咨询室、康复理疗室、推拿等),为入住的老年朋友提供医疗门诊、医疗护理、紧急救护、养生保健等服务,并与上海华山医院建立远程会诊系统及绿色转诊通道。
为了给老年朋友营造休闲、娱乐、健康的生活环境,公寓内的多功能休闲会所还设有:无障碍交流餐厅、节庆聚餐包房、图书室、电子阅览室、棋牌室、球类活动室、健身房、桑拿洗浴、美容美发、日用品超市、爱心客房等;室外可进行垂钓、门球、园艺、广场文化娱乐等各种丰富多彩的文体活动。
老年公寓按照市场化运作方式,采取会员制(会员保证金+住养费)运营模式,为老年朋友提供优质的养老养生服务。公寓将遵循人性化、高品质的管理理念,提供全天候、全过程、全方位的优质服务,确保 的服务贴心、老人舒心、子女放心!让老人的晚年生活更加丰富多彩!








