洛阳中隧康乐养老院
3.生活照料服务
入住本中心后,入住人员的饮食,洗浴,活动,翻身,吸痰,理发剃须,洗衣,二便清理等,均有经过 专业培训,并考核合格持有上岗证的专业护理员操作,不需要家属的陪护和照料。入住老人的营养食谱,由我市中心医院营养科主任王朝霞老师根据老年人特殊的身体状况,每周更换食谱,保证老年人的营养均衡。每位老人的生日都会有医院准备的生日蛋糕,由医护人员和家属一起为老人送上生日祝福。

洛阳附近老年公寓查询,洛阳老年病医院
洛阳和家养老服务中心
和家●洛园项目共分三期建设,一期和家●洛园颐养中心,建筑面积约8500平米,建设床位数380张,2020年重阳节开园运营;
二期和家●洛园居家养老服务中心建筑面积约9000平米,72套居家服务单元,2021年五一接受老人入住;三期和家●洛园护理院8000平米,设置住院床位数60张,医护床位数260张;另配套中央厨房为老人提供营养餐并对社区、医院护理提供送餐服务。
项目三期改造完成后共计有养老、住院、医护、居家床位约1000张,计划总投资5000万元。

洛阳附近老年公寓查询,洛阳老年病医院
洛阳市涧西区养老服务中心
中心紧紧围绕国家、省、市、区养老服务体系建设“十二五”规划发展要求,坚持“尊敬老人、爱护老人、服务老人、奉献社会”的原则,以“替天下儿女尽孝,帮世上老人解忧”的服务理念,全心全意的为老人提供细心、周到、贴心、优质的敬老服务。重点为辖区“三无”孤寡老人、失独老人、低收入家庭老人、高龄老人和独居老人等提供日间生活照料服务外,辐射社区其他老人服务,通过国家的政策引导和扶持,加快推进辖区居家养老服务和日间照料业务的发展,不断拓宽服务范围,提高服务水平,急他们所急,想他们之所想,做他们之所做,尽力满足老人的各种需求。

洛阳附近老年公寓查询,洛阳老年病医院
洛阳市涧西区馨乐园养老院
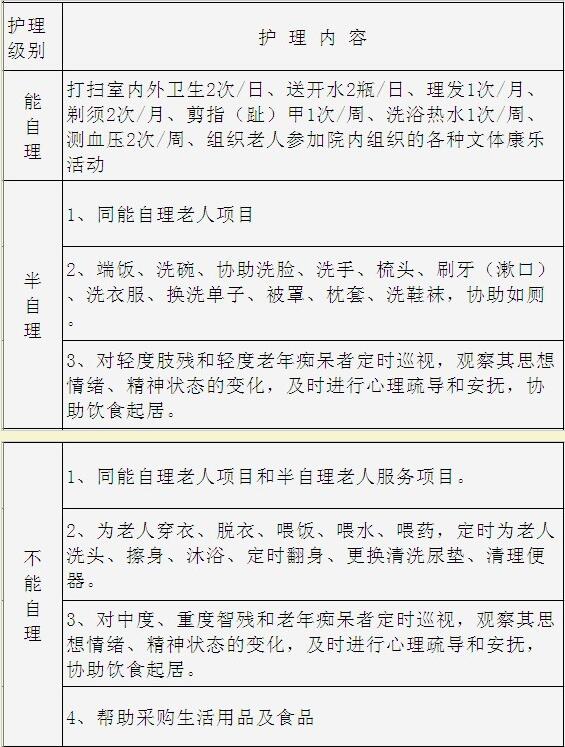
公寓为以优美的环境和亲人般的关爱为老年人提供度假疗养、生活护理、医疗、康复训练、养生保健等服务,可根据入住需求提供从日托到长期疗养等服务,生活护理项目如下:


洛阳附近老年公寓查询,洛阳老年病医院
偃师市怡心苑康乐养老中心
提示:价格仅供参考,实际收费以老人到机构评估后为准!1100-4000元/月!
接收自理、半自理、全理、特护老人。
闭路电视、变频空调、暖气、电梯、太阳能自动恒温热水、洗衣机等。

洛阳附近老年公寓查询,洛阳老年病医院
洛阳附近老年公寓查询,洛阳老年病医院(2026年04月),感兴趣的长者拨打:电话:400-8778562 了解具体收费/预约参观!
推荐:洛阳养老院排名、价格表。
特别提醒:文章收集整理于网络,若出现排名、价格等仅供参考,实际情况以官网为准,部分文章摘抄于网络,若有侵权请联系我们删除!







