近日,民政部社会福利中心、全国社会福利服务标准化技术委员会联合发布《国家标准实施指南》(试行),供地方开展养老机构等级评定工作时参考使用。
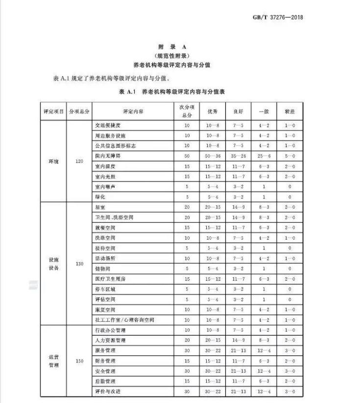
据介绍,《养老机构等级划分与评定》国家标准将于今年7月1日实施,将按照养老机构综合服务能力从低到高划为一星到五星5个等级。此次发布的《实施指南》作为开展养老机构等级评定工作的实操性评价工具,分为环境、设施设备、运营管理和服务4个部分,进一步细化量化养老服务标准,等级评定总分为1000分,其中环境120分,设施设备130分,运营管理150分,服务600分。
根据《实施指南》,具体评定项目包括:养老机构设有与机构所提供的医疗服务相配套的医疗卫生用房;养老机构内设医务室、诊所、卫生所建筑面积不少于40平方米,至少设有诊室、治疗室、处置室,其中治疗室、处置室的使用面积不少于10平方米;养老机构内设护理站建筑面积不少于30平方米,至少设有治疗室、处置室。设有紧急送医通道,在紧急情况下能够将老年人安全快速地转移至急救车辆或急救出入口。设有分药室,可供存放机构的公共常用药品和老年人委托机构管理的个人药品。每200名老年人(不足200名的按200名计算)至少配有1名专职社会工作者。对自伤、伤人、跌倒、坠床、噎食、误吸、走失、烫伤、食物中毒等事件有应急处理流程和报告制度等。(记者甘贝贝)






原文标题:养老机构星级评定国家标准发布!
民政部给你答案养老机构星级评定国家标准是什么?(2026年04月),感兴趣的长者拨打:电话:400-8778562 了解具体收费/预约参观!
特别提醒:本文收集整理或摘抄于网络,若有侵权请联系我们删除,更多信息科阅读《 养老政策 》栏目!







